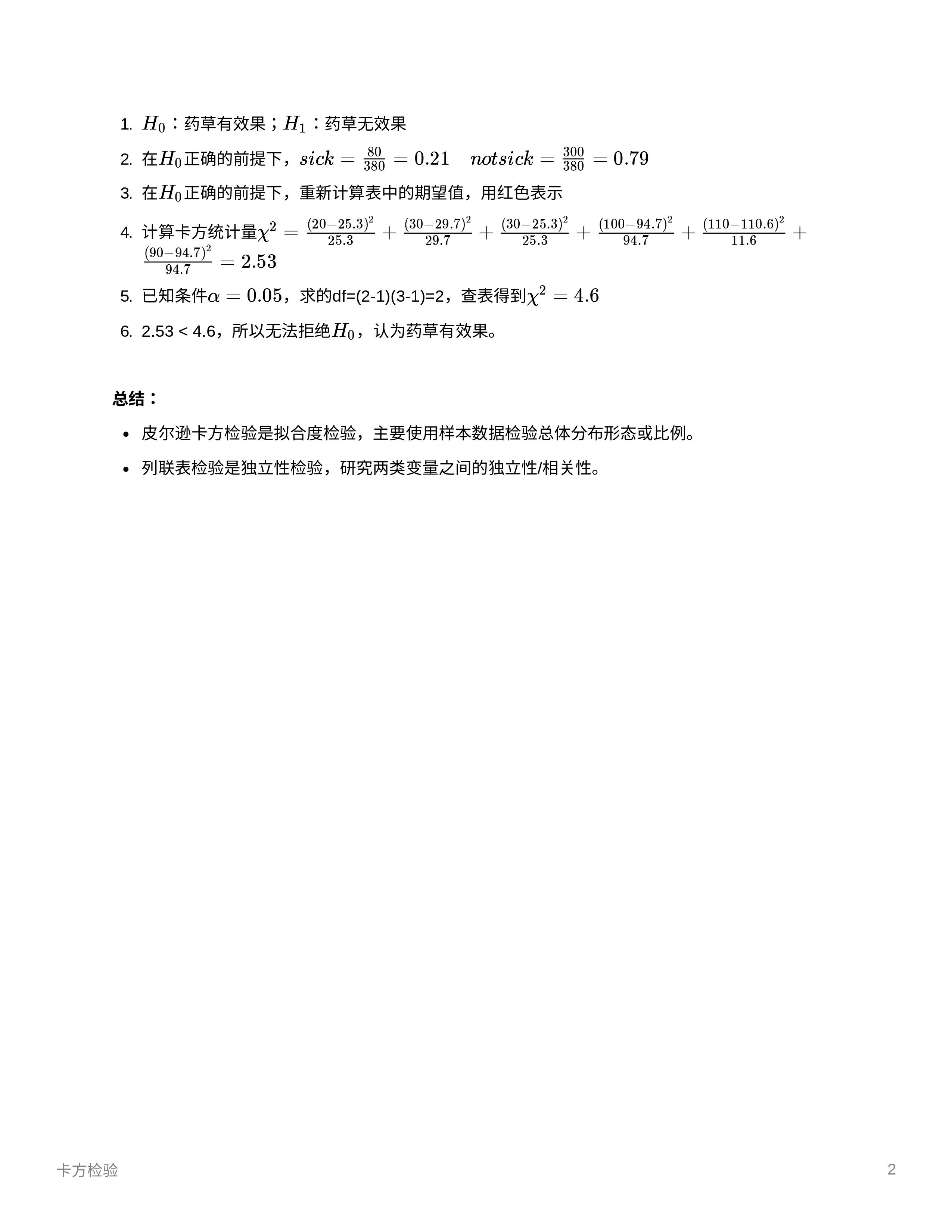
卡方检验中的拟合度检验和独立性检验。

chi_test1

chi_test2